×

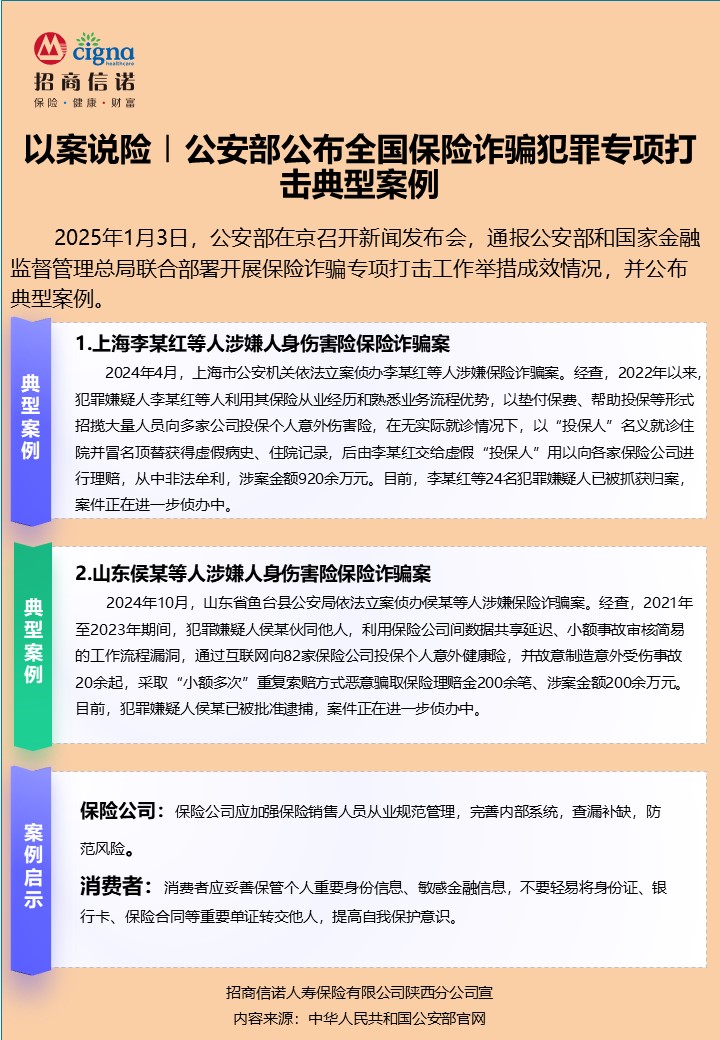
【以案说险-常态化宣教】公安部公布全国保险诈骗犯罪专项打击典型案例

类型:招商信诺 发布时间:2025-04-14 17:42:46
产品购买
重疾保险
儿童保险
年金保险
银行保险
预约保险顾问咨询
个人养老金专区
服务指引
保单查询
理赔流程指引
保单变更指引
价格公告
服务承诺
2024年理赔年报
保险百科
保险知识
保险案例
保险学堂
保险专题
常见问题
联系我们
售前产品咨询:400-880-3633
售前产品咨询:400-160-3633
客户服务及投诉热线:95362
在线客服:售前咨询 售后咨询
公司营业网点
  • 微信公众号

    微信公众号

  • 下载官方APP

    下载官方APP

  • 关注官方抖音号

    官方抖音号